
秦创原创新驱动平台作为陕西高质量发展的重要引擎,围绕创新链、产业链、资金链、人才链深度融合推出的系列项目申报政策,成为科技企业、高校科研院所突破技术瓶颈、实现成果转化的重要抓手。陕西省科技厅发布的秦创原总窗口及产业创新聚集区“四链”融合项目政策,覆盖多元区域、产业与申报主体,但不少单位仍对两类政策的差异及申报关键存在理解困惑。本文依托以往发布的秦创原总窗口、产业创新聚集区“四链”融合项目以及最新发布的秦创原产业创新聚集区(先进技术、工业母机、精细化工)“四链"融合项目政策,从政策的核心内涵出发,系统拆解秦创原总窗口“四链”融合项目及秦创原产业创新聚集区“四链”融合项目的申报差异、核心要求及关键注意事项,为申报单位精准对接政策提供参考。
核心基础:什么是“四链融合”?
“四链融合”是秦创原创新驱动平台建设的核心逻辑,本质是推动创新链、产业链、资金链、人才链四大创新要素的深度耦合、协同发力,打破要素之间的壁垒,实现从技术研发到产业落地、从人才集聚到资金支撑的全链条闭环。

创新链:以关键核心技术攻关、科技成果研发为核心,是产业发展的技术源头,涵盖高校、科研院所的基础研究和企业的应用研究;
产业链:以产业发展需求为导向,聚焦重点产业领域的技术需求和产业化应用,是创新成果落地的载体;
资金链:为创新和产业发展提供资金保障,包括财政科研资助、企业自筹、社会资本等多元资金渠道;
人才链:集聚科研人才、工程技术人才、创新创业人才等各类人才,为创新和产业发展提供智力支撑。
陕西省推出的“四链”融合项目,核心目标就是通过财政政策引导,让四大要素围绕重点产业方向集聚,解决产业发展中的 “卡脖子” 技术问题,加速科技成果转化,培育新质生产力,构建具有陕西特色的现代化产业体系。
核心区别:秦创原总窗口VS产业创新聚集区
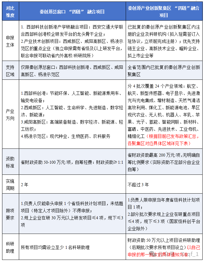
秦创原总窗口“四链”融合项目和秦创原产业创新聚集区“四链”融合项目,均属于陕西省重点研发计划,但在申报主体、支持区域、产业方向、资助标准、实施周期等方面存在显著差异,是申报单位首先要明确的核心要点,具体区别见下表:

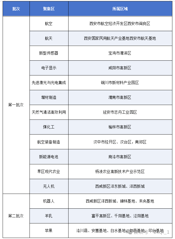
全省已批复的24个产业创新聚集区涵盖以下产业领域(分四批次)


补充:聚集区项目采用分批次征集模式,不同批次对应不同产业聚集区,申报时间、注册时间要求略有差异,核心支持标准(最高200万元、周期≤3年)保持一致,最新批次已覆盖至先进技术、工业母机、精细化工等高端制造领域,且新增场景引育类申报类型,不仅支持技术攻关,还支持技术应用场景建设。
申报共性要求:两类项目都需遵守的“硬规定”
尽管秦创原总窗口“四链”融合项目和秦创原产业创新聚集区“四链”融合项目存在诸多差异,但作为陕西省科技厅推出的“四链” 融合专项,在申报资质、诚信要求、申报流程、合同管理等方面有统一的核心要求,申报单位需严格遵守,缺一不可:
1.基本申报资质
(1)申报单位均须具有独立法人资格,运行管理规范,无在惩戒执行期内的科研严重失信记录和社会领域信用“黑名单”记录;
(2)项目负责人为申报单位在职人员,是项目实际主持者,国家机关公务人员不得申报,执行期内原则上不得变更;
(3)禁止重复申报、多头申报,不得用相同/相近材料跨类别申报省级科技计划项目,已立项项目不得再次申报。
2.科研诚信要求
(1)项目严禁转包、分包,负责人需签署科研诚信承诺书,对申报材料真实性、合规性负责;
(2)申报单位需严格审核材料,若发现弄虚作假、信息不实,将取消立项资格并列入科研诚信“黑名单”。
3.申报流程规范
(1)均通过陕西省科技业务综合服务信息系统(http://ywgl.sstrc.com/egrantweb)在线申报,无纸质申报材料;
(2)申报流程为:负责人填报→牵头单位审核→推荐单位查核推荐→生成带受理编号/条形码/水印的申报书(生成后原则上不予修改);
(3)申报书为形式审查、评审、签订合同的唯一依据,逾期提交不予受理。
4.合同与验收管理
(1)立项后需在规定时间内签订陕西省重点研发计划项目合同(任务书),考核指标、目标任务需与申报书一致;
(2)财政实际资助金额少于申请额度的,不足部分由申报单位自筹补齐;
(3)项目实施期满后,由省科技厅统一组织验收,未按要求完成的将按相关规定处理。
申报关键提醒:精准对接政策的核心要点
1.明确申报主体定位,切勿跨区域/跨产业申报
总窗口项目仅限西咸新区、咸阳高新区、杨凌示范区企业及西安交通大学联合企业申报,其他区域单位不得申报;
聚集区项目仅限对应产业创新聚集区内的单位申报,需确认自身所属聚集区及对应产业方向,避免跨产业申报。
2.关注时间节点,提前准备申报材料
两类项目均有严格的填报和推荐截止时间,且聚集区项目分批次推进,无补报机会,申报单位需根据自身所属领域提前梳理材料,避免因时间仓促导致材料疏漏;建议在截止日期前5个工作日完成系统填报,预留单位审核和推荐的时间。

注:以上填报时间是根据以往及最新发布政策汇总,可参考时间提前2-3个月规划申报。
3.严格落实资金要求,做好经费规划
(1)总窗口项目需提前明确自筹经费,且自筹:财政≥1:1,申报时仅填总投资和财政资助额度,拟立项后再提交经费预算表;
(2)聚集区项目申报时需填写总投资和政府资助额度,同时上传资产负债表、利润表、现金流量表等财务材料,财务评审与项目评审同步进行。
4.重视联合申报,发挥“四链”融合优势
两类项目均鼓励企业与高校、科研院所联合申报,总窗口项目联合申报可放宽研发平台要求,聚集区项目联合申报能更好整合创新资源,符合“四链融合”的政策导向,评审时更具优势。
5.做好附件材料准备,确保材料完整
除核心申报书及相关佐证材料外,联合申报需提供联合申报意向协议书,总窗口项目中西安交通大学联合企业申报还需提供成果陕西落地转化承诺书,聚集区项目需上传聚集区推荐函,推荐函需提前向各推荐区落实确认,所有附件需按系统要求上传,确保清晰、完整。
申报策略:实战型指南
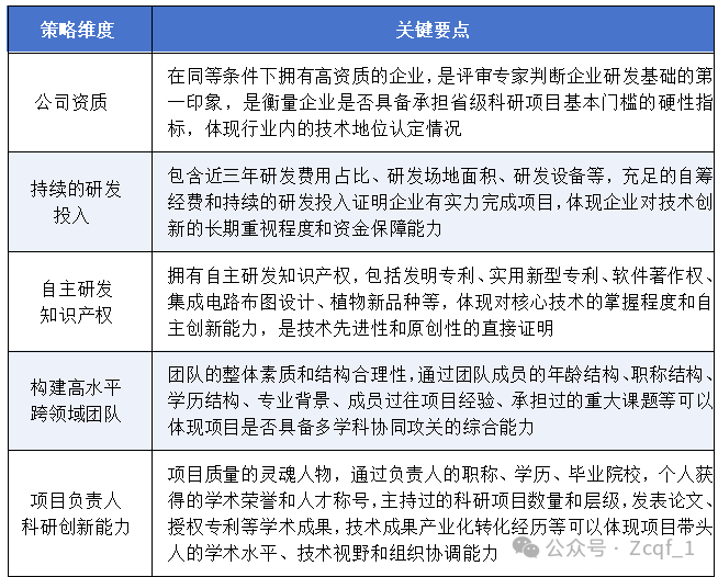
(一)项目选题:锚定方向,精准发力

(二)团队组建:强强联合,优势互补

(三)研发实力强劲:以技术壁垒构建核心竞争力

总结:把握“四链融合”政策红利,精准布局赢得先机
秦创原“四链”融合项目的密集发布,释放出以科技创新引领产业升级的强烈信号。无论是聚焦“西安—咸阳一体化”的总窗口项目,还是覆盖全省重点产业的创新聚集区项目,其核心逻辑始终如一:让创新资源围着产业转,让科研成果落在地上。
对于广大科技企业和科研机构而言,这不仅是获取财政支持的重要渠道,更是融入陕西现代化产业体系、抢占技术制高点的战略机遇。然而,政策窗口期有限,申报竞争激烈,唯有做到“三个精准”,方能脱颖而出:
一是精准定位。 根据自身注册区域、产业方向、研发基础,在总窗口与聚集区之间做出正确选择,避免因“跨区域申报”“跨产业申报”而错失良机。
二是精准设计。 从项目选题到团队组建,从技术攻关到成果落地,每个环节都要紧扣“四链融合”的核心要求,让评审专家看到项目的创新性、可行性与产业价值。
三是精准执行。 严守时间节点,规范准备材料,落实科研助理、专利声明等政策细节,以“零瑕疵”的申报态度赢得评审信任。
政策不等人,机会留给有准备的人。建议各申报单位根据以往及最新政策进行提前规划、对标自查、精心打磨,将秦创原的政策东风转化为企业高质量发展的强劲动力。
陕西省科学技术厅最新发布关于秦创原产业创新聚集区(先进技术、工业母机、精细化工)“四链融合项目,系统申报时间为2026年3月5日9:00-4月10日17:00,如您有意向或在申报过程中有任何疑问,欢迎随时咨询我们,我们将第一时间为您解读最新政策、分享实战经验。
电话:029-88220626
西安公司:西安市高新区科技三路汇豪树中心B座10层1005室
渭南公司:渭南市临渭区东风大街华阳时代2号楼7层707室
榆林公司:榆林市榆阳区西沙西人民路31号电子商务孵化基地25C2022